人工智能算力激增,重塑储能产业格局;需求规模堪比新增数个大型市场
算力基础设施的电力饥渴,正在重塑全球储能产业的版图。专家预估,到2030年,算力中心对储能的体量需求将达到可观规模,相当于在现有基础上新增相当于多个大型市场的容量。这种爆发式增长的根源在于,算力需求的指数级扩张远超输配电能力的短期响应速度,储能恰好填补了这一传输瓶颈。通过灵活调节,储能系统能够缓冲功率剧变,维护电网的平稳运行。
当前,算力中心的负载特征高度复杂。GPU等核心组件的功耗在不同计算负载下波动极大,从高峰到低谷的切换频率高且不规则。这种特性对电网形成持续冲击,尤其在局部电网容量有限时,容易导致电压不稳或保护动作。为保障人工智能数据中心的可靠供电,必须解决两大核心难题:一是维持能量与功率的稳定输出,二是消除波动对电网的干扰。储能技术在此扮演桥梁角色,实现绿电的高比例接入,同时控制整体用能成本。
中国电网的强大韧性为算力与储能协同提供了坚实底座。特高压网络已基本成型,西电东送格局成熟,整体调节能力突出。在此框架下,风光等间歇性能源优先并网,依托多元资源进行统一调度。这种模式已成为全球人工智能数据中心绿电供给的主流实践,绿电价值通过交易渠道实现变现。但区域间供需不均衡问题突出,西部绿电向东部输送仍面临成本抬升与消纳风险。政府工作报告中首次提出算电协同,强调超大规模智算集群建设与全国算力调度一体化。这标志着政策从规划转向落地,为绿电直连等模式开辟更广阔路径。
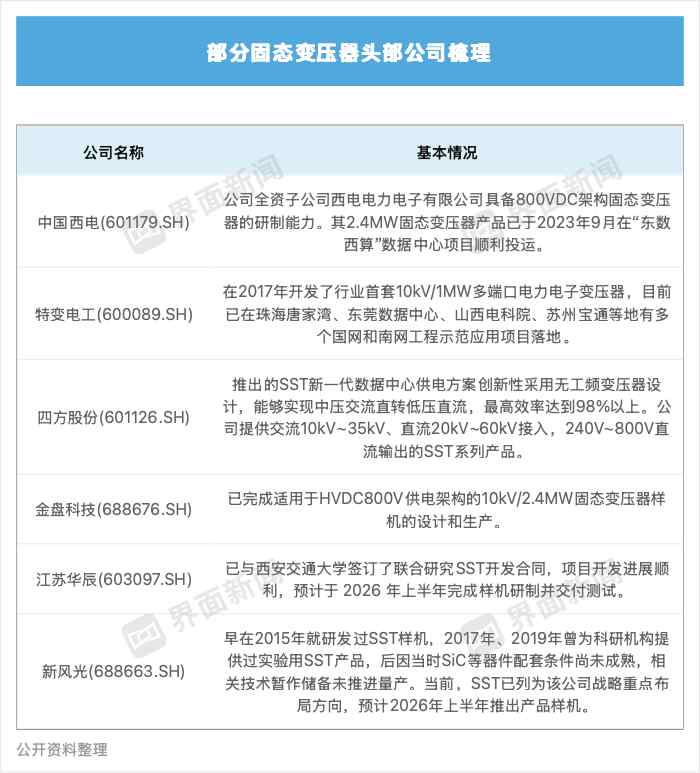
储能行业已涌现出针对算力场景的领先实践。部分企业专注智算中心电池系统,客户覆盖头部互联网平台,相关业务实现高速增长,收入结构显著优化。另有公司成功中标海外大型算力园区锂电项目,彰显技术与交付能力。更多厂商加速赛道布局,产品迭代聚焦高可靠性与适配性。算力密度提升还催生电力装备的全新机遇。高功率趋势驱动供电架构变革,向高效链路简化演进。固态变压器等新兴技术以其灵活性与高效率,正逐步占据核心位置,助力新能源并网与数据中心高效运行。
这一浪潮的深层意义在于,推动能源与数字经济的深度融合。算电协同不仅缓解电力瓶颈,还为绿电消纳注入新场景。未来,随着技术成熟与政策深化,储能将在保障算力可持续发展的同时,助力新型电力系统构建,实现绿色、低碳、高效的共赢格局。





